在材料科学与生物医学的交叉领域,二维材料MXene因其独特的层状结构和表面化学性质备受关注。然而,V基i-MAX相材料(如V4/3Zr2/3AlC)因难以剥离成MXene衍生物,限制了其应用潜力。东北大学王强教授团队崔伟斌教授课题组立足医工交叉前沿,通过材料设计与生物医学应用的深度融合,为解决肿瘤治疗与能源存储的跨领域难题提供了创新思路。团队与重庆大学黄晓旭教授团队符潇潇博士、复旦大学医学院何青博士紧密合作,通过巧妙的W合金化策略,首次实现了V基i-MAX材料的长周期堆垛有序(LPSO)结构调控,并成功剥离出具有优异电容性能和显著抗肿瘤效果的(V,W)1.33C i-MXene。值得一提的是,本文是东北大学材料物理与化学系首篇发表于《Advanced Functional Materials》的研究成果,标志着该系在材料科学领域的重大突破。相关成果为多功能纳米材料设计开辟了新路径。

突破性发现:W合金化的“结构魔术”
传统V4/3Zr2/3AlC i-MAX相因V-C键特性无法通过常规HF溶液刻蚀剥离。博士生赵妮作为第一作者,在崔伟斌教授指导下发现:当向V4/3Zr2/3AlC中掺入40%钨(W)时,材料内部会自发形成长周期堆垛有序(LPSO)结构。当W含量达到60%时,原本"刀枪不入"的材料竟能像书本一样轻松分层,成功获得(V,W)1.33C i-MXene。研究团队通过W元素合金化,发现:
1. 结构演变:随着W含量增加,材料从单一单斜C2/c结构转变为单斜C2/c与正交Cmcm纳米共存,并在中间组分首次观察到长周期堆垛有序(LPSO)结构(图1)。

图1. (V0.6W0.4)4/3Zr2/3AlC的TEM研究。a) 与普通单斜C2/c结构的SAED图样相比,沿ZA = [110]方向的SAED图样具有额外的衍射斑点;b) 相对应的原子分辨率 STEM-HAADF 图像; c)白色虚线平行四边形内的原子模型;d) 扩大的原子模型显示了周期堆垛有序。
2. 易剥离性:当W含量≥60%时,V4/3Zr2/3AlC可成功剥离为(V,W)1.33C i-MXene,解决了V基i-MAX材料难以剥离获得二维i-MXene的难题(图2)。
双功能应用:从能源到医疗
1. 超级电容性能
研究团队将获得的i-MXene与多孔碳复合,创造出超级电容材料。测试数据显示:在1V电压窗口下,比电容高达336.1 F g-1,经过1万次充放电循环后,容量不仅没有衰减,反而提升至105%。通过X射线光电子能谱分析,团队发现W元素的加入能减少材料表面疏水性基团,使电解质离子传输效率提升40%。

图2. (V0.4W0.6)4/3Zr2/3AlC颗粒的SEM图像:a) HF处理前;b) HF处理后。c) HF刻蚀的(V0.4W0.6)4/3Zr2/3AlC粉末与(V0.4W0.6)1.33C i-MXene的XRD图谱。d-f). (V0.4W0.6)1.33C纳米片的TEM图像及STEM-HAADF图像,插图为相应衍射花样。g-i) 真空抽滤获得的(V0.4W0.6)1.33C“薄膜”的光学照片,截面SEM及EDS能谱图像。
2. 抗肿瘤效果及抗癌机制
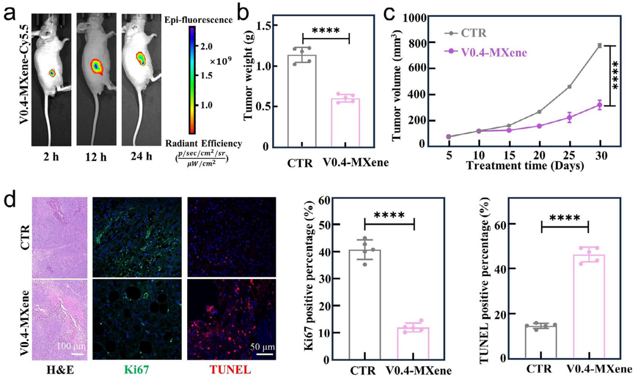
在复旦大学肿瘤中心合作下,研究了(V,W)1.33C i-MXene的抗肿瘤效果。经透明质酸修饰的i-MXene,在肝癌小鼠模型中展现出三重抗癌机制:12小时内精准聚集在肿瘤部位,通过提升癌细胞活性氧(ROS)水平200%,激活"细胞自杀程序";同时调控代谢通路,切断癌细胞能量供应。实验数据显示:治疗30天后,小鼠肿瘤体积缩小70%,肿瘤细胞增殖标记物Ki67下降75%,效果显著优于传统化疗药物。
3. 团队通过多组学分析发现,(V,W)1.33C i-MXene能同时干预12条癌症相关信号通路,包括细胞周期、免疫应答等关键途径。

图3. V0.4-MXene对HCC-LM3小鼠模型的体内治疗评估:a) 静脉注射V0.4-MXene-Cy5.5后不同时间点的活体荧光成像(展示材料在肿瘤部位的富集情况);b) 肿瘤重量统计分析;c) 肿瘤体积随时间变化的生长曲线;d) 不同处理组肿瘤切片的H&E染色、Ki67染色和TUNEL染色分析。
研究意义与资助
本研究通过原子级结构设计,成功突破了MXene材料制备的瓶颈,将传统剥离难题转化为独特的功能优势。这一创新不仅实现了材料性能的跃升,其开创的"能源-医疗"双功能应用模式,更为MXene材料的开发提供了全新范式。该工作得到了国家自然科学基金、国家重点研发计划等项目的支持。东北大学分析测试中心为本文提供主要测试服务。
作者信息
东北大学材料科学与工程学院博士研究生赵妮、复旦大学何青博士、重庆大学符潇潇博士和材料科学与工程学院博士研究生种禾为论文共同第一作者,东北大学崔伟斌教授、王强教授和复旦大学何清博士为共同通讯作者。东北大学为论文的第一完成单位和第一通讯单位。
